广州最新疫情在什么地区/广州最新疫情地方
2022广州疫情最新消息:现在是什么风险区?疫情在哪个区?
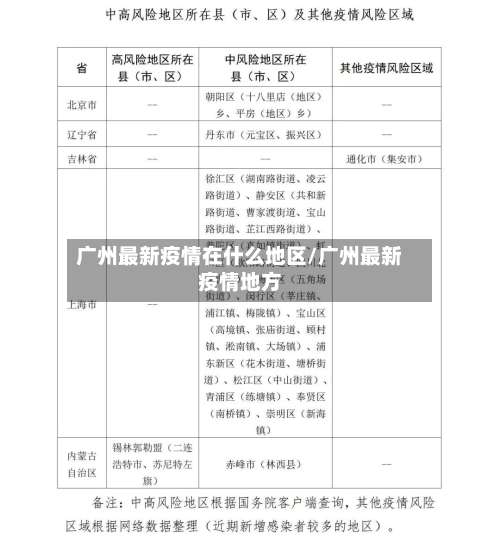
〖壹〗、自2022年4月22日起,广州市中风险地区清零。

〖贰〗、022年2月16日广州疫情最新消息显示 ,当地均为低风险地区,疫情主要分布在南沙区和花都区 。具体信息如下:广州疫情风险等级情况整体风险等级:截至2022年2月16日上午9时,广州海珠 、荔湾、天河、白云 、黄埔、南沙、番禺 、花都、从化、增城十个区均为低风险地区。

〖叁〗 、截至2022年2月15日 ,广州地区全域均属于低风险地区。以下为详细说明:广州地区整体风险等级根据公开信息,2022年2月15日广州全域未出现符合中、高风险地区划分标准的疫情情况,因此整体维持低风险状态 。具体划分标准如下:低风险地区:无确诊病例或连续14天无新增确诊病例。
〖肆〗、022年广州全市各区均为疫情低风险地区。以下为详细说明:低风险地区范围:2022年广州全市包括越秀区 、海珠区、荔湾区、天河区、白云区 、黄埔区、番禺区、花都区 、南沙区、从化区、增城区在内的所有区 ,均被划定为低风险地区 。
〖伍〗 、近来广州有3个中风险地区,均在白云区,具体如下:人和镇穗和东大街12号205 - 208迪鹿酒吧:自2022年4月12日起 ,根据广东省新冠肺炎防控指挥办疫情防控组相关通知,经广州市新冠肺炎防控指挥办同意,该区域由低风险地区调整为中风险地区。

广州越秀区是否中风险地区(2021年12月)
截至2021年12月13日15时30分 ,广州市越秀区全区仍为低风险地区,并非中风险地区。以下是详细说明:风险等级确认根据公开信息,2021年12月13日越秀区在例行健康监测中发现1名入境隔离期满返穗居家隔离人员核酸检测呈阳性,但该事件未导致全区风险等级调整 ,越秀区仍维持低风险状态 。
021年12月广州越秀区防范区范围为:东至淘金北路,南至环市东路,北至广深铁路线 ,西至麓湖路。 具体说明如下:划定背景:2021年12月13日,越秀区在例行健康监测中,发现1名入境隔离期满返穗居家隔离人员核酸检测结果呈阳性 ,现已闭环转运至广州医科大学附属市八医院进行隔离医学观察管理。
广州越秀区不是中风险地区,广州越秀区各地均为疫情低风险地区 。请广大居民朋友进一步提高防范意识,不造谣、不信谣、不传谣 ,持续做好个人日常防护,科学佩戴口罩,勤洗手 ,常通风,保持社交距离,配合落实相关防疫措施。
若12月存在调休或周末连休安排,需以国务院办公厅发布的节假日通知为准 ,但2021年12月未出现此类情况。限行时间与范围 时间:全年常态化实施“开四停四”,无固定限行时段(全天24小时管控),但节日期间除外。
广州市越秀区新型冠状病毒肺炎疫情防控指挥部关于划定和调整风险区域的通告根据疫情处置进展 ,按照国务院应对新型冠状病毒肺炎疫情联防联控机制综合组《新型冠状病毒肺炎防控方案》工作要求,经专家综合研判,调整风险区域如下:以下区域由高风险区调整为低风险区 ,实行“个人防护,避免聚集 ”防范措施 。
3月15日广州新增1例本土无症状感染者风险有变化吗?
022年3月15日广州新增1例本土无症状感染者后,全市疫情风险等级未发生变化 ,仍均为低风险地区。具体分析如下:新增病例情况:该无症状感染者为25岁女性,3月14日晚从外省某中高风险地区所在地市乘坐高铁抵穗,3月15日核酸检测呈阳性后被隔离治疗。其感染来源明确为外省输入 ,且在穗期间活动轨迹相对集中(入住越秀区酒店),未造成本土传播扩散 。
广州:3月15日新增1例无症状感染病例(未明确来自菲律宾)。福建:3月15日新增40例,其中2例为境外输入(未明确来自菲律宾),15例为无症状感染者。国内整体疫情形势 3月15日0—24时 ,国内新增确诊病例1952例,其中本土病例1860例,境外输入病例92例 。
广州新增1例本土无症状感染者后 ,疫情风险等级无变化,仍均属于低风险地区。具体分析如下:新增无症状感染者情况该感染者为42岁外国籍男性,系其10岁女儿(2月19日确诊)的陪护人员。
022年3月15日0-24时 ,广东省新增本土确诊病例59例(含1例无症状感染者转确诊),新增本土无症状感染者54例,具体分布如下:本土确诊病例(59例)深圳:55例 珠海:1例 东莞:1例 中山:1例 韶关:1例 备注:其中1例确诊病例由无症状感染者转归 。
“广州越秀发布”微信公众号16日消息 ,广州市越秀区新冠肺炎疫情防控指挥部通报,3月15日,越秀区在中高风险地区所在地市来穗人员排查中发现一例新冠肺炎病毒核酸检测阳性人员 ,经诊断为无症状感染者。
好的一面:感染者基本上2-3天做一次主动核酸检测,属于早期发现,能有效降低扩散的风险。且广州方面迅速开启周边地区的隔离和核酸检测工作,整体疫情扩散的风险不高 。不好的一面:广州市中心存在大批隔离酒店 ,增加了感染和扩散风险。此次事件也暴露了隔离酒店人员的安全管理和闭环管理存在漏洞。
发表评论