泸州疫情中度风险地区(泸州疫情风险等级划分)
泸州疫情严重吗
〖壹〗、泸州疫情严重。通过查询相关公开信息显示截止于2022年10月10日,泸州疫情很严重 ,属于高风险地区 。从2022年10月9日14时起,在泸人员原则上非必要不离泸。泸州地区的防疫要求是,对有工作 、学习、生活等确需离泸的人员 ,须提前向目的地村社区报备,并提供24小时内核酸检测阴性证明,在交通卡口主动接受查验。

〖贰〗、严重 。通过查询相关资料显示:截止到2022年10月4日 ,泸州新增13例无症状感染者,已累计感染人数为486人,属于中高风险地区 ,疫情严重。当地居民需要进行自我七天隔离,并按规定做核算检测。

〖叁〗 、疫情原因 。截止2022年5月8日。泸州的疫情比较严重,是不能进行酒谷湖施工的所以泸州酒谷湖停止了。等到疫情好转的时候会继续动工的 。

〖肆〗、严重。根据泸州疫情防控办公室公布:截止到2022年10月6日该地区的疫情是十分严重的 ,有确诊病例64例,昨日新增1例,无症状感染者增加1例。
〖伍〗、疫情原因 。泸州当地疫情太严重,各个商户禁止开门 ,禁止售卖物品,将所有物品都下架了,现在是疫情防控重要阶段 ,这是每个公民都应该遵守的。
〖陆〗 、泸州市疫情概况:截至4月30日24时,累计报告新型冠状病毒肺炎确诊病例24例,男性13例、女性11例 ,年龄在5岁至68岁之间,涉及5个县区,其中江阳区7例、龙马潭区8例 、泸县6例、叙永县1例、古蔺县2例。在治确诊病例0例 ,在治无症状感染者1例。
泸州站是高风险地区吗
〖壹〗 、不是 。据泸州疫情官方网站查询可知,泸州站不是高风险区,属于低风险 ,是位于四川省泸州市,隶属于成都铁路局。泸州市是中国历史文化名城,历史悠久。1983年3月3日国务院批复同意将地辖泸州市改为省辖市 。
〖贰〗、通过查询相关资料显示:截至到2022年9月26日该地区矿场收费站已然处于关闭状态,据当地疫情防疫部门统计当地确诊病例为63例 ,为高风险地区,所以收费站停止使用。居民外出需佩戴口罩进入公共场合需出示48小时核酸检测和健康码即可进入。
〖叁〗、此次停售涉及23个中高风险地区,包括郑州、南京 、扬州、沈阳、大连 、淮安、宿迁、厦门 、商丘、黄冈、荆州 、长沙、株洲、湘潭 、张家界、益阳、湘西州、海口 、成都、泸州、绵阳 、宜宾、德宏州等 。

疫情中高险地区为哪些/疫情高风中风险是那些地方
〖壹〗、高风险地区:指病例和无症状感染者的居住地 ,以及活动频繁且疫情传播风险较高的工作地和活动地等区域。通常以居住小区(村)为单位划定,具体范围可根据流调研判结果调整。
〖贰〗 、高风险等级地区,一般为病例和无症状感染者居住地 ,以及活动频繁且疫情传播风险较高的工作地和活动地等区域 。高风险区原则上以居住小区(村)为单位划定,可根据流调研判结果调整风险区域范围,采取“足不出户、上门服务”等封控措施。
〖叁〗、连续14天内无新增本地确诊病例.根据国务院联防联控机制有关要求 ,经市疫情防控指挥部研究决定,才会将中风险地区降级为低风险。
〖肆〗 、只要如实回答就好了 。低风险地区是指本行政区域内无确诊病例,或连续14天无新增确诊病例。中风险地区是指本行政区域内14天内有新增确诊病例 ,累计确诊病例不超过50例;或累计确诊病例超过50例,14天内未发生聚集性疫情。高风地区县是指本行政区域内累计确诊病例超过50例,14天内有聚集性疫情发生。
现在回泸州会被隔离吗
〖壹〗、对所有从我省口岸入境人员,解除14天集中隔离后 ,由属地区县闭环接回实行7天居家或集中隔离;入境后在省外完成14天集中隔离的来(返)泸人员,入川首站通知闭环接返后采取居家或集中隔离直至入境时间满21天 。对有中高风险地区旅居史的来(返)泸人员,实施集中隔离直至离开风险地区满14天。
〖贰〗、有中高风险地区旅居史的人员 ,对中高风险地区来返人员实行居家隔离直至离开风险区满14天,不具备居家隔离条件的实行集中隔离,隔离期间每3天完成1次鼻咽拭子核酸检测 ,解除隔离时采用双采双检。隔离期间,中高风险地区降为低风险地区,在核酸双采双检阴性后解除隔离 。
〖叁〗 、近来樟树无相关中高风险地区或是新增本土病例 ,来泸州不需要隔离。四川疾控提示:所有来川人员需提供48小时内核酸检测阴性证明,配合查验健康码、通信行程卡,并在入川后24小时内再进行1次核酸检测。
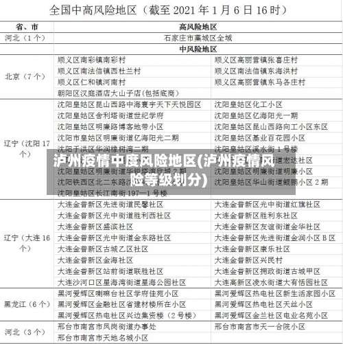
全国疫情“中高风险”地区一览
〖壹〗、高风险地区 津南区辛庄镇林锦花园 津南区辛庄镇林绣花园 津南区咸水沽镇丰达园以上3个区域因疫情形势严峻被划定为高风险地区 ,需严格落实封控措施,包括人员足不出户、服务上门等 。
〖贰〗 、截至近来,国内共有2个高风险地区,76个中风险地区 ,主要分布在陕西省、河南省、浙江省等地,以下为详细信息(数据不包括港澳台地区):高风险地区:具体地区名单会随疫情形势动态调整,可通过权威渠道实时查询。
〖叁〗 、查询方式:点击进入上海本地宝的风险专题页面 ,可获取全面的风险地区数据。附加功能:关注微信公众号“上海本地宝”,在对话框搜索【风险】,即可便捷获取实时更新的全国疫情风险等级和中高风险地区名单 。注意:以上数据仅限于中国大陆地区 ,不包括港澳台。
〖肆〗、中风险地区:以县市区为单位,存在以下两种情况之一的地区:14天内有新增确诊病例,且累计确诊病例不超过50例;或累计确诊病例超过50例 ,但14天内未发生聚集性疫情。低风险地区:以县市区为单位,无确诊病例或连续14天无新增确诊病例的地区 。
发表评论